致山西省纪委王拥军书记并省高检杨景海检察长的实名反映信
致山西省纪委王拥军书记并山西省高级
人民检察院杨景海检察长的一封实名反映信
尊敬的王拥军书记、杨景海检察长:
近期,党中央、中央政法委为了严惩司法腐败,彻底清除政法队伍的“毒瘤”及“害群之马”,开展了全国政法队伍、全国政法系统教育整顿的专项行动。其专项行动表明:对政法系统存在的“围猎”与被“ 围猎”交织、滥用职权与谋取私利交织、违法办案与利益输送交织等司法腐败行为,要坚决采取“刀刃向内、刮骨疗毒”的霹雳手段,对积存多年的顽瘴痼疾要坚决清除。此专项行动又表明,坚持民意导向,接受群众的 举报,走访群众,充分听取社会各界和人民群众的意见,找到长期没有解决好的四角盲区,让广大人民群众切身感受到山西省政法队伍的新变化、新气象。
党中央、中央政法委这一专项行动,又激起了本人对晋中市中级人民法院的某些主要领导及办案人员,在对古县公安局的“害群之马”马鸿鸣屡次徇私枉法案件的审理判决中,对马鸿鸣徇私枉法的行为 故伎重演,对本应判处十年以上有期徒刑的马鸿鸣惺惺相惜,不惜挑战法律底线,采取“权利游戏”的手段,竟给予“免予刑责”的刑事处罚的徇私枉法判决行为,向你们进行反映举报的信心与决心。
临汾市古县公安局经侦大队大队长马鸿鸣因多次贪赃枉法,被灵石县人民检察院,于2010年1月份对其刑拘逮捕。灵石县人民法院初审判决:马鸿鸣犯徇私枉法罪判处有期徒刑五年;马鸿鸣上诉后, 被晋中市中院裁定发还重审,一审法院再次判处马鸿鸣有期徒刑五年;马鸿鸣再次上诉,晋中市中院违背程序,再次发还重审,马鸿鸣被减除二年徒刑,被判处有期徒刑三年。马鸿鸣第三次提起上诉,最终晋中市中 级人民法院“力挽狂澜”,为罪责难逃的马鸿鸣“起死回生”,以(2012)晋中中法刑终字第194号判决免予马鸿鸣刑事处罚,为其恢复人身自由,使住监两年后的马鸿鸣毫发无损,官复原职,继续稳坐在古县公安局经侦 大队大队长的宝座。
一、灵石县法院的三份判决、晋中市中院一份判决,相互印证马鸿鸣贪赃枉法、罪行累累、情节特别恶劣严重、社会影响极坏。四份判决书均体现如下:
1、马鸿鸣为贪赃!分别收取了董某明、王某萍、王利俊、石绍辉、樊某、景某宝、景宝宏、王某强、陈仲勇、燕某林、郭某成、任某宾等12人巨额贿款,并多次接受犯罪嫌疑人及其朋友的宴请和香 烟等物后,将这12名犯罪分子的犯罪行为统统进行掩盖、包庇,更为恶劣的是还帮犯罪分子隐瞒犯罪所得的赃款,使其12人逃避了法律的制裁。
2、马鸿鸣为了贪赃!在收取了购赃犯罪的灵石人李某柱一万元后,第二次实施对其犯罪行为进行包庇、隐瞒、释放,不向检察机关提起移送起诉,使之逍遥法外。
3、马鸿鸣为了贪赃!第三次实施包庇、释放盗窃犯罪嫌疑人杨宝书、莫福彪、侯鹏,销赃犯景宝宏、景三宝等五人,并将盗窃的桑塔纳2000轿车窃为己有,不向检察院移送起诉,使其5人逃避了法 律的制裁。
4、马鸿鸣为了贪赃!第四次实施包庇、释放盗窃犯杨宝书、吕长青、张合,销赃犯樊勇,不向检察院移送起诉。使其4人逃避了法律的制裁。
5、马鸿鸣为了贪赃!第五次实施包庇、释放盗窃犯杨宝书、吕长青、侯鹏,销赃犯樊勇,不向检察院移送起诉。使其4人逃避了法律的制裁。(上述四次抓、放的名单中可以看出有多人是连续作案 ,马鸿鸣已把这些人当成他收敛钱财的摇钱树)
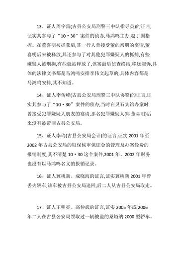
6、马鸿鸣为了贪赃!竟敢将犯罪嫌疑人樊勇、景宝宏、燕志林、郭石成、任晓宾等5人犯罪的所有案件材料销毁(判决书上的用词是缺少)。最后,让一名没有办案资格的协警李伟文做了他的替罪 羊。
7、马鸿鸣担心贪赃败露,在2004年接到灵石县人民检察院,对董喜明等涉嫌犯罪团伙批捕决定通知时,仅以信函的方式通知其他犯罪嫌疑人到案。1999年10月公安部已开始实施在全国“网上追逃”缉 拿在逃人员措施,但马鸿鸣并未采取对他释放的在逃犯罪人网上追逃等任何有效抓捕措施,导致在人民法院在对他的判决之前,其团伙大部分仍未归案。
8、马鸿鸣的贪赃,仅判决书上就认定了12万元,(隐藏的受贿款肯定金额更大)。判决书上把贪赃美其名为“坐支”。(见终审判决书证据10:原古县公安局局长孟援朝的证言:“不允许自收自支”; 见证据15:古县公安局会计李玲的证言:“财务上没有马鸿鸣的报销记录”。)另外马鸿鸣还将赃车桑塔纳2000窃为己有,直至使用五年后的2005年8月2日,才被灵石县人民检察院侦破、收缴。
晋中市中院终审判决书证据5证明:马鸿鸣与犯罪人樊勇协商,达成共识,樊勇交15万元赔车款被释放。
但判决书的第4页体现,马鸿鸣在收取樊勇15万元后,(理应退还给受害人)只交给了古县公安局纪检书记赵丁国14万元(马鸿鸣从中截留、贪污1万元)另外,马鸿鸣又将收取犯罪嫌疑人董喜明的2 万元,也交予赵丁国,赵丁国在收取16万元后,只上缴了古县公安局财务会计李玲10万元,赵丁国从中贪污6万元。(见该判决书证据25、证据27、证据28)
《中华人民共和国刑法》第381条明确规定:“个人贪污在五万以上不满10万元的,处五年以上有期徒刑,可以并处没收财产”。事实证据证明:作为古县公安局的纪检委书记赵丁国贪污6万元,已构成 犯罪,但却在该判决书中以证人身份出现。办理该案的范波等人竟敢在庄重的人民判决书上,公然包庇贪污犯罪分子赵丁国。一方面在审理判决徇私枉法者,一方面又在干着徇私枉法的勾当。这既是对审判机关的讽 刺,又是晋中市中级人民法院的悲哀!
上述可见,马鸿鸣等人把国家赋予他们的权利作为他们收敛钱财的工具,明目张胆,相互勾结,连续进行贪赃枉法疯狂到了何种程度?其犯罪行为十分恶劣,情节特别严重。
《中华人民共和国刑法》第339条之规定:情节较重的处五年以下有期徒刑,情节严重的,处五年以上,十年以下有期徒刑。情节特别严重的处十年以上徒刑。
马鸿鸣多次贪赃卖法、徇私枉法的案件、次次事实清楚、件件都证据充分、确凿,每次徇私枉法的罪行的案件都应在五年以下徒刑,何况马鸿鸣五次权钱交易,贪赃枉法,释放犯罪人员,一次为犯 罪分子销毁档案,一次为犯罪分子通风报信,使其逍遥法外,其行为实属刑法规定的徇私枉法,情节特别严重,理应依法判处十年以上有期徒刑。可见灵石县人民法院仅以《中华人民共和国刑法》第339条情节严重 ,对马鸿鸣多次徇私枉法的罪行,仅判处有期徒刑五年,已是把情节特别严重变为以情节严重的基准量刑。但马鸿鸣仍贼心不死,对他的最轻刑事处罚,仍提起上诉三次,充分说明马鸿鸣认罪态度极坏。
但晋中市中级人民法院办理该案的审判长范波,竟敢挑战法律量刑底线,将一审法院对马鸿鸣最轻刑期处罚改判为“免予刑事处罚”,试问,该案的审判人员究竟收取了马鸿鸣多少好处费?
请看晋中市中院是如何擅用公权力为马鸿鸣“大事化小事,小事化无事的”。
二、挑战、玩弄法定程序:
《刑事诉讼法》第236条第一款第三项规定:“原判事实不清或者证据不足的,可以在查清事实后改判;也可以裁定撤销原判,发回原审人民法院重新审判。”第36条第二款规定:“原审人民法院对于依 照前款第三项规定发回重新审判的案件作出判决后,被告人提出上诉或者人民检察院提出抗诉的,第二审人民法院应当依法作出判决或者裁定,不得再发回原审人民法院重新审判。”可见,案件因证据、事实等实体上 的原因发回重审的,仅能发回一次,但晋中市中级人民法院为马鸿鸣减轻刑罚,竟敢藐视法定的审判程序,枉法裁定,进行第二次发还重审。
纵观灵石县人民法院对马鸿鸣做出的有期徒刑的三份判决书,所认定的事实及采纳的证据均在晋中市中级人民法院对马鸿鸣“免予刑事处罚”的刑事判决书中,也全部得到了认定与采纳。由此可见,晋 中市中院以事实不清、证据不足两次发还裁定,纯属“明修栈道,暗度陈仓”,为马鸿鸣逃避法律制裁,拖延时间寻求机会的一种托词。纯属为马鸿鸣免予刑事处罚做铺垫!一次发还重审还不行,竟然肆无忌惮、违背 法定程序进行第二次发还重审。晋中市中院审理该案的法官如不贪赃,为何又要枉法呢?
三、两次发还重审裁定及免予刑责的终审判决书,为何未在互联网公布?
《最高人民法院关于人民法院在互联网公布裁判文书的规定》中明确规定:“人民法院在互联网公布裁判文书,应当依法、全面、及时、规范。”“人民法院作出的下列裁判文书应当在互联网公布……( 二)刑事、民事、行政、执行裁定书……”第六条规定:“不在互联网公布的裁判文书,应当公布案号、审理法院、裁判日期及不公开理由,但公布上述信息可能泄露国家秘密的除外。”
依据上述规定,晋中市中级人民法院作出的(2010)晋中中法刑终字第207号刑事裁定书、(2011)晋中中法刑终字第165号刑事裁定书两份刑事裁定书,(2012)晋中中法刑终字第194号刑事判决书 ,并不涉及国家机密,亦非未成年犯罪,不是法定不应公布的案件文书,应当及时、全面的进行公布。然而,晋中市中级人民法院作出的两份发回重审的裁定及终审判决书,既未说明不公布原因,更没有在裁判文书 网上进行公布,究竟是为什么?其中猫腻何在?
四、人民法院的审判原则是:以事实为依据,以法律为准绳,请看晋中市中级人民法院对马鸿鸣免予刑责的判决依据是什么?
请看本院认为:“鉴于本案已发生多年,与当时公安办案环境密切相关,上诉人马鸿鸣的行为与单位利益也有关,其上级领导也有参与、决策或知情,本案责任相对分散,上诉人马鸿鸣应在其职权范 围内承担相应的责任,可以认为其犯罪情节轻微,免予刑事处罚。”现将这一认为剖析如下:
第一、“鉴于本案已发生多年,与当时公安办案环境密切相关”
请问晋中市中院:当时古县公安局办案究竟是何环境?不管是何环境,马鸿鸣作为人民警察就可胡作非为?就可贪赃枉法吗?那条法律上有以“环境”作为减轻刑责规定吗?
第二、“上诉人马鸿鸣的行为与单位利益也有关”
请问晋中市中院:究竟是个人贪赃?还是为了单位利益?为了单位利益就可以钱法交易吗?犯罪人只要花钱就可以逃避法律制裁吗?这一为“单位利益”能作为马鸿鸣条条犯罪免予刑责的理由依据吗? 这又是哪条法律规定的?
第三、“其上级领导也有参与、决策或知情,本案责任相对分散”
这一认为充分说明,当时的古县公安局涉嫌徇私枉法,不仅仅是马鸿鸣一人,而是上下勾结,沆瀣一气、蛇鼠一窝、群狼式的团伙贪赃枉法,这种团伙作案能作为免予马鸿鸣刑责的理由吗?法律对“ 团伙作案”的认定只是加重的情节,而不是减轻刑法的情节。
《中华人民共和国刑事诉讼法》第一百零八条明确规定:“任何单位和个人发现有犯罪事实或者犯罪嫌疑人,有权利也有义务向公安机关、人民检察院或者人民法院报案或者举报。”
请问晋中市中院审理该案的法官:明知该徇私枉法案是古县公安局上级领导也有参与、决策、共同形成的,也就是在该案中有漏诉、漏捕的(特别是古县公安局纪检书记赵丁国),为何既不向检察 机关提起追捕、追诉?更未向有关部门提起追究相关责任人的党纪、行政的司法建议呢?
晋中市中院审理徇私枉法一案的审判长范波等办案法官:你们究竟是在审判犯罪分子?还是在保护犯罪分子?党纪国法究竟在范波等心目中何在?
五、“可以认为其犯罪情节轻微,免予刑事处罚。”
马鸿鸣多次收钱放人、销毁犯罪人的档案材料、侵吞赃款、赃车窃为己有使用、认罪态度极坏;事实、证据充分证明,马鸿鸣执法犯法,贪赃枉法,犯罪累累,犯罪情节轻微从何谈起?看来这一“认 为”,得将成语“欲加之罪,何患无辞”,改为:“欲免之罪,何患无辞”!
可见晋中市中院审理该案的法官,为使马鸿鸣逃避法律制裁,免于刑责,怎样绞尽脑汁、煞费苦心、搬弄文字游戏。以这样荒谬的认为,作为免予马鸿鸣刑事处罚的理由的判决,恐怕在全国审判机 关是首创、发明、罕见、绝无仅有的唯一案例。实属可笑、荒唐至极!
尊敬的王拥军书记、杨景海检察长:
灵石人民法院和晋中市中级人民法院对马鸿鸣的四份判决书所认定的事实充分证明,晋中市中级人民法院审理判决马鸿鸣“免于刑责”一案的相关领导与办案人员,严重涉嫌贪赃枉法、徇私舞弊的重大 嫌疑。
在这里有必要说明的是,由于晋中市中级人民法院对马鸿鸣“放虎归山”,为虎作伥、助纣为虐的枉法判决,不但使马鸿鸣官复原职,而且使其贪赃枉法的本性更加贪婪。特别是在党的十八大后,马鸿 鸣仍不收敛、仍不收手,于2018年再次利用他手中的权利进行贪赃枉法,人为制造冤假错案(详情见附后材料)。
晋中市中级人民院某些负责人及办案人员,在对马鸿鸣的枉法判决的案中之案中,一定存在着利益输送、权利交换,贪赃枉法的重大嫌疑。马鸿鸣徇私枉法一案及晋中市中级人民法院枉法裁判的案 中连环案,在晋中地区、灵石县、临汾市、古县等辖区造成了极为恶劣的影响,严重的损害了政法机关在社会、人民群众中的庄严形象。晋中市中级人民法院办理该案的领导与办案人员,一定是政法队伍中的“害群之 马”、“蛀虫”,恳请山西省纪委、监委、山西省高检对此徇私枉法、枉法判决一案进行彻查,并启动该案的再审程序,早日将犯罪分子马鸿鸣重新缉拿归案、绳之以法,并将相关审判人员的逾越纪律红线、挑战法律底 线的行为依法严查、严惩!
以便严惩其“害群之马”,以便以此案为鉴、以此案明纪、以此案说法,以此净化山西省政法系统的政治生态,使全省政法系统的广大政法干警从中吸取教训、引以为戒,做到知敬畏、存戒惧、守底线 。使党中央、习近平总书记、中央政法委部署的全国政法系统教育整顿的专项行动,在山西省政法系统得到真正的贯彻、落实、执行!
实名反映人:韩秀云
身份证号码:14042319810920006x
2020年9 月28日



